新闻中心
-
作者:2026-01-29T01:30:19+08:00默里约基奇双核爆发 掘金末节强势收割黄蜂 一场看似常规的常规赛,却在末节打出了季后赛般的火药味与强度。面对进攻点分散、节奏灵动的黄蜂,掘金直到第四节才真正撕开比分,而推动这次突然“加速”的,正是...
-
作者:2026-01-28T06:10:04+08:00耀·绽放 武汉三镇武体女足捧杯背后的力量与启示 当终场哨声在绿茵场上响起的那一刻,武汉三镇武体女足高高举起象征荣耀的冠军奖杯,2022年女乙联赛随之画上句号。喧嚣的欢呼声背后,不仅仅是一支球队的...
-
作者:2026-01-28T06:10:03+08:00世体爆料背后 巴萨与拉什福德的双向选择 在今夏转会市场略显平淡的大背景下,关于拉什福德与巴塞罗那重新牵上的这条“旧线”,无疑成为足坛讨论的焦点之一。当西班牙媒体《世界体育报》透露:拉什福德的表现...
-
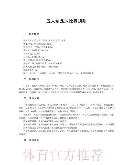
作者:2026-01-28T02:29:49+08:00五人制足球的奥秘 规则篇三 隐藏在细节里的比赛节奏 很多球迷第一次看五人制足球时,都会被那种一刻不停的攻守转换震住:球场更小、运动员更近、射门更频繁,甚至连界外球都像是一种战术导火索。本篇作为“...
-
作者:2026-01-28T02:29:47+08:00体育文化体育旅游博览会中的活力焦点 足协展区的多维呈现 走进本届体育文化体育旅游博览会的现场,人流自然被“吸”向同一个方向——那片围绕足球而精心打造的足协展区。不同年龄的观众在这里驻足停留,有人...
-
作者:2026-01-28T01:30:26+08:00见有人合影时挤开小球员站在梅西身边德保罗出手将其推开的背后 在足球世界里,精彩的不只有进球与奖杯,还有那些转瞬即逝却直击人心的细节场面。见有人合影时挤开小球员站在梅西身边,德保罗出手将其推开,这...
-
作者:2026-01-28T01:30:26+08:00王楚钦孙颖莎突然退赛背后乒坛风向正在悄然改变 当球迷还在讨论王楚钦、孙颖莎这对“新奥运双子星”是否会在巴黎之后继续统治乒坛时,一则“退赛”的消息突然打破了平静。紧接着仅仅过去1天,国乒就做出了一...
-
作者:2026-01-27T06:09:55+08:00在巴黎奥运热度尚未散去之时,下一轮全球瞩目的焦点已悄然转向冰雪赛场。面对即将到来的2026年冬奥会,中国运动员的资格获取路径与项目分布,正成为冰雪迷和体育产业共同关注的焦点。相比往届,本周期的...
-
作者:2026-01-27T02:29:48+08:002020中甲专刊 第十四期 以幸福之名为泰州代言 在中国足球从低谷中努力重启信心的那些年里,一座名叫泰州的城市,悄悄以一支中甲球队为媒介,把“幸福”的故事讲给了全国球迷。2020中甲专刊第十四期...
-
作者:2026-01-27T01:31:29+08:00足协杯冷门难觅的一个轮次 当人们提起足协杯,首先想到的往往是黑马与冷门:中乙球队绝杀中超豪门、泥泞乡镇球场上演“以小博大”的励志故事、替补阵容被下级别联赛队伍翻盘的戏码。然而在本赛季足协杯第三轮...











